基于核心素养的学科大概念及其教学策略
胡玉华 北京教育学院教授
摘 要 在教学内容的选择、组织和设计过程中以大概念为核心,是表浅学习向深度学习转化的一个抓手,有助于促成知识向素养转化。依据埃里克森概念教学模式,笔者构建了围绕大概念的学科教学策略:整体审视单元内容,明确本单元大概念,为思维过程指明方向;以大概念为统摄,构建具有逻辑内聚力的知识层级结构;通过问题与活动的设计,帮助学生建立大概念、重要概念、一般概念和事实之间的广泛联系,促进学生对大概念的深层理解;设计基于真实情境的评价方式,考察学生知识建构的情况和对大概念的深刻理解。
为了避免学生对科学内容知识的学习出现碎片化、只记忆繁杂的事实和表象性概念、缺乏对知识的深层理解等表浅学习现象,国内外学者提出了大概念的教育主张,强调在教学内容的选择、组织和设计过程中以大概念为核心,实现教学内容的“少而精”,这样才有助于学生的深度学习,促成知识向素养的转化。“什么是大概念、大概念有什么教学价值、如何围绕大概念组织教学”成为教育工作者共同关注的热点话题,也是一线教师必须面对和亟须解决的问题。
一、对大概念及其内涵的理解
英国教育专家温·哈伦指出,科学教育绝不是学科事实和基本理论的简单堆砌,而是实现一个向大概念逐渐趋近的过程,这样才有利于学生解决与他们生活紧密相连的问题。2017年颁布、2020年修订的普通高中各学科课程标准不约而同地提出“以大概念促进学科核心素养的落实”,强调教师在组织教学内容时要摒弃碎片化知识结论的堆砌,重视以大概念为统摄的知识结构化设计。可见,以大概念为核心开展各学科教育教学活动已成为当前教育的发展趋势和热点议题,也是各学科落实核心素养的重要途径。
那么,什么是大概念?
“在科学教育中,要帮助学生建构整合各个信息片段的、具有逻辑内聚力的知识结构,并将各个片段汇集到上述的全信息结构之中,而这个结构体系的核心就是大概念”。
美国课程专家马克·威森(Mark R Wilson)指出大概念居于学科知识领域的中心,具有普适的、持久的解释力。它们是学科中各种概念、原理、规律建立内在联系的根源。学生对大概念的理解应该随着认知能力和经验的增长而逐级加深。梅查尔斯(Michaels S.)认为大概念是学科知识的主干,是学生忘记了具体的学科内容后仍然能够继续新探索的知识。他强调大概念可以揭示知识之间的联系并会随着学生年级的增长而被以更复杂的方式深入理解。
我国学者形象地将大概念比喻为细胞中的细胞核,从结构上看它位于细胞中心,外围有细胞质和细胞膜;从功能上看它是生命活动的控制中心,控制着生物的生长、发育、遗传、变异等全过程。大概念正如细胞核,位于学科知识结构的核心,统摄着学科的其他概念与事实。其他知识的学习逐渐向大概念趋近,最终实现对大概念的深度理解和掌握。
笔者认为,大概念是居于学科中心构成学科骨架的、能反映学科本质特征的概念。它不同于普通的科学概念,它是学科思想方法和学科理论体系的负载体,能揭示学科知识内容之间的普遍联系并能反映学科本质。例如,生物学学科大概念“细胞是生物体结构与生命活动的基本单位”,不仅揭示了形态各异的生物体在结构和功能上的本质特征,还揭示了认识生物体结构及其生命活动的思维路径;既是生物学学科知识,又反映了学科思想方法。
不难看出,大概念不同于一般的科学概念,它相当于学科知识的“聚合器”,能把不同的知识聚合起来,揭示知识之间的内在联系。
大概念具有三个基本特性:一是思想方法性。大概念反映学科本质,本身就蕴含着学科的思想方法,是认识学科问题的一种视角和方法。例如,“细胞是生物体结构与生命活动的基本单位”这一大概念,反映的是自然界中形形色色的生命存在形式和生命活动现象的根本属性、基本规律,不仅揭示了生命及其活动的本质特征,还为我们提供了分析生命现象的思路和视角。二是普适性。大概念是具有广泛解释力的概念,不仅可以用于解释、理解现实生活和生产实际中遇到的各种学科问题,还可以对一些现象做出预测和推断。例如,依据“生物体结构与功能相适应”这一大概念,当我们观察到某动物的脚趾间长有蹼时,可以推测它生活在水中或湿地,而且还可以推测它会游泳。三是统摄性。大概念是学科的骨架,可以统摄其他的学科概念和相关事实,使它们构成一个有机的整体。例如,“生物与其生存环境相适应”这一大概念,可以统摄种群、群落、生态系统、食物链、食物网等诸多概念,使其成为以大概念为核心的整体结构。
依据诺瓦克(Joseph D. Novak)概念地图模型以及各学科的课程标准对大概念及重要概念的描述,笔者构建了大概念统摄下的知识层级结构图(图1)。该结构图强调了知识不是概念与事实的简单堆积,而是一个有机的整体,知识之间存在着不可裂割的相互连接。

该结构图由四个层级组成,呈现了从事实开始,依次递进,直至大概念的过程,层级越高,解释力越强。
在这个层级结构中,事实是认识科学现象的基本起点,通过对相关事实的认知归纳概括出一般概念。这里的事实包括了大量的具体的客观事件(如洋葱的表皮是由扁平状的细胞构成的、人的口腔上皮细胞没有细胞壁等)以及实验数据结果(如洋葱表皮细胞直径约为50um、正常人体细胞含有23对染色体等)等,其特点为:(1)可通过直接的观察测量获取,(2)可被反复证明。
一般概念与事实直接连接,但概括性高于事实,需要对事实加以分析归纳,得出一个客观的结论。例如,植物细胞具有细胞壁而动物细胞没有细胞壁,大多数细胞都具有细胞膜、细胞质、细胞核等结构,等等。两个或两个以上的一般概念按照一定的逻辑关系连接在一起形成重要概念。重要概念具有更高的概括性,它不仅可以揭示一般概念之间的内在联系,还具有一定的普适性和迁移应用价值,例如,“细胞是构成生物系结构的基本单位”这一重要概念,从结构角度阐释了不同形态生命体的本质特征。由于重要概念更接近大概念,其解释力比一般概念有更大的空间。大概念位于知识层级结构的最高层,埃里克森(H.L.Erickon)将其称为“概念聚合器”,它将相关的事实和不同层级的概念聚合为一个统一的整体,即将大量的知识聚合成少量的普适性的认识,这种普适性认识的解释力和迁移价值会更高,学生一旦理解了大概念,不仅能解决新情境中的新问题,通过大概念的迁移应用,还能解释与他们生活和生产实际密切相关的问题。这样一来,学生不但减轻了学业负担,不必再面面俱到地学习大量的表浅知识,而且提升了分析问题、解决问题的能力,这正是大概念受到国内外学者广泛关注的原因所在,也是大概念的教学价值所在。
二、围绕大概念组织教学的策略
大概念是表浅学习向深度学习转化的一个抓手,国内外学者普遍认为,围绕大概念组织教学是一种经济且有效的教学方式;教学内容围绕大概念展开,教学活动帮助学生建构大概念,有助于学生对学科内容的深度理解和迁移应用。
依据埃里克森概念教学模式,笔者构建了围绕大概念的教学设计程序和方法,由四个主要环节构成,具体如图2所示。

(一)审视单元知识内容,明确学科大概念,把握教学核心
在审视单元知识内容时,我们首先要考虑的是,什么知识是最有价值、最能转化为素养的知识?围绕大概念组织并开展教学活动,有助于学生对知识的深入理解和迁移应用,也有助于发展学生的学科核心素养。因此,单元知识中大概念是核心,教学应该直接指向大概念的形成。
但现实的教学中,仅仅停留在零散事实和孤立知识点记忆层面的表浅学习并不少见。这与部分教师对大概念的理解不到位、对教学核心把握不准确有直接关系。
1.案例分析
以生物学学科中的“细胞”概念教学设计(图3)为例加以阐释。

该教学尽管设计了学生的观察体验活动,也引导学生进行了比较分析,但教师基本的关注点在于让学生记住植物细胞有哪些结构、动物细胞有哪些结构、各结构分别有什么功能,最后让学生死记硬背细胞的定义。这样的教学没有让学生体验到细胞(微观)与生物体(宏观)之间的联系,学生只记下了动植物细胞的组成、功能等零散的知识和细胞的定义,而没有理解概念的本质(细胞的“单位”属性),也就不能从生物体这个宏观的视角去理解它的微观本质。这样的定义在学生的头脑中只有短暂的寿命,很快就会被遗忘,
不利于学科核心素养的提升。“科学教育需要围绕涉及重要科学领域的有结构、有联系的大概念来进行学习”。
2.教学改进
如果是围绕大概念的教学,首先,要以“自然界中有多种多样的生物,其结构的基本单位是什么”为驱动性问题,引导学生通过类比活动感知细胞的存在,并认识到身边的动物、植物以及人体本身都是由细胞构成的,从而认识到“各种各样的生物体本质上有着共同的结构基础,细胞是构成它们的基本单位”。其次,在此基础上,使学生通过学习,了解“尽管组成不同生物体的细胞在形态上有所差别,但基本结构都包括了细胞膜、细胞质和细胞核三个部分,不同的部分具有不同的功能”。最后,提出问题“细胞能进行生命活动吗?”引导学生认识“每一个细胞都相对独立地生活着,是有生命的,正因为如此,生物体才表现出生命现象”,在宏观现象与微观本质之间建立起联系。改进后的教学思路如图4所示。

可见,围绕大概念的教学并不是孤立地记忆概念定义,而是首先要明确本单元的大概念是什么,然后自始至终都要以这个大概念为核心,让学生认识概念的本质和概念间的联系,促进对大概念的深层理解。
(二)以大概念为统摄,构建具有逻辑内聚力的知识层级结构
1.构建方法
首先,审视单元知识内容,明确这些知识之间存在怎样的层级关系,并区分出不同知识在教学中的地位,即区分出本单元的大概念是什么,这些大概念又可分解为哪些重要概念,支撑重要概念建构的一般概念和事实又有哪些。其次,以大概念为统摄,将单元知识内容按照内在逻辑关系建立起合理的连接。
2.案例分析
依照上述方法和图1的模式,建构“细胞”单元的知识层级结构,具体如图5所示。

以大概念“细胞是生物体结构与生命活动的基本单位”为统摄,把单元中各个层级的知识内容聚合成一个具有逻辑内聚力的整体,知识之间的普遍联系被整体呈现出来。这种围绕大概念建构的知识层级结构能够把零散的事实、一般概念和重要概念等信息连接起来,并解释它们之间的相互关系。拥有这样的知识结构能使学生更易洞察事物的本质,也能把所学知识迁移应用到新情境中,从而真正促进素养的提升。
(三)通过驱动性问题与活动设计,促进学生对大概念的深层理解
在组织教学时,教师要引导学生自下而上地进行归纳概括,即从学科事实出发,去分析与之相对应的一般概念,一般概念又可汇入具有更大解释力的重要概念,不同的重要概念相互关联形成大概念。所以,整个教学过程就是向大概念逐级趋近的过程,重在帮助学生形成合理的知识结构以及分析、解决问题的视角与方法。
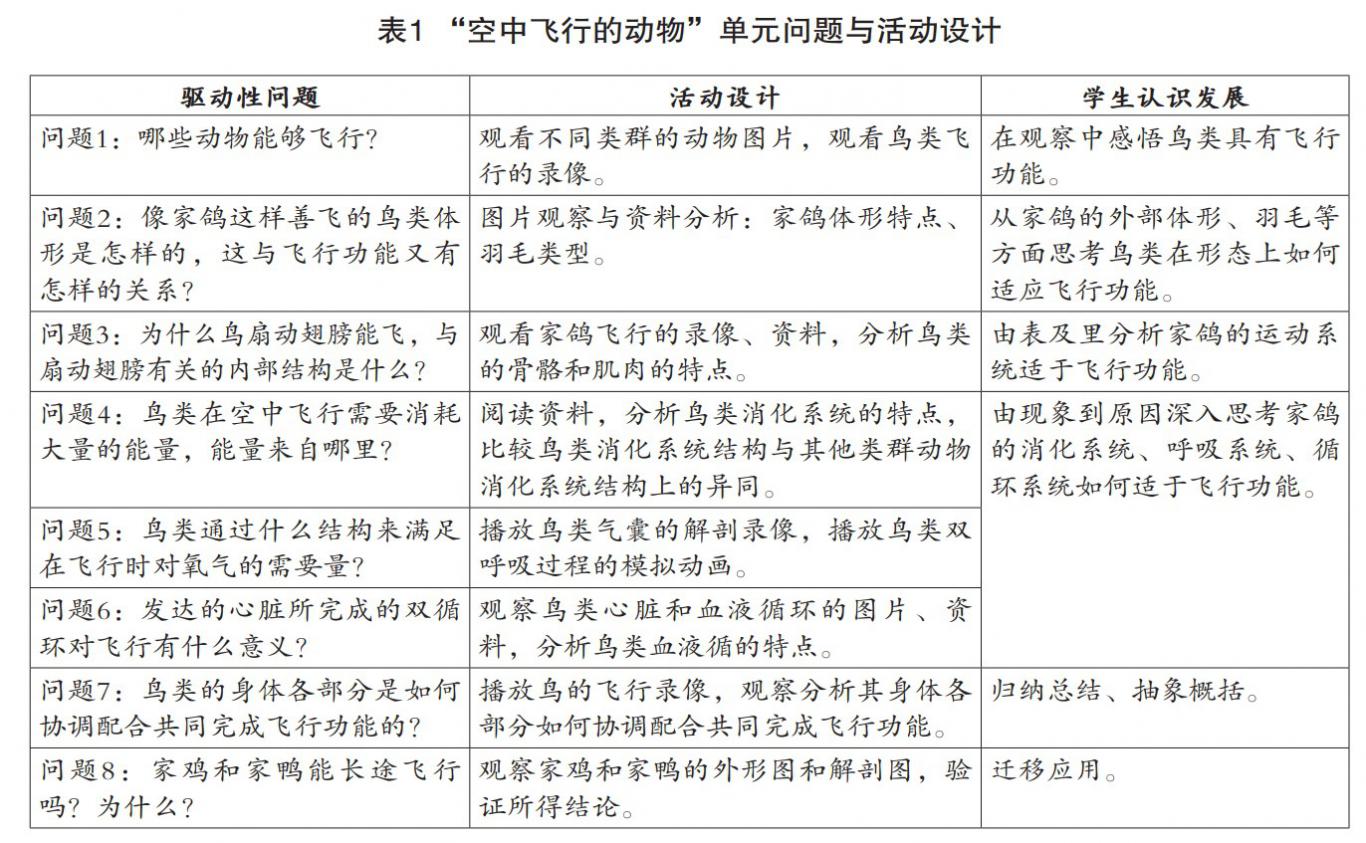
可采取以问题为驱动、精心设计多样化活动的教学策略,促进学生对大概念的理解。例如,生物学学科中“空中飞行的动物”单元,教师围绕大概念“生物体结构与其功能相适应”进行了如表1所示的问题与活动设计。

可见,围绕大概念组织教学,其教学策略关注的不是具体知识的简单记忆,而是通过设计与大概念相呼应、具有挑战性的驱动性问题和学习活动,组织学生经历观察体验、分析推理、抽象概括等思维过程,促进认知活动经验的积累,提升分析和解决问题的能力,促进知识向素养转化。
学生认识的发展是在系列问题的驱动下进行的,因此,问题系列既是教学中教师引导学生进行积极思维的手段,也是实现教学目标的策略。针对驱动性问题设计多种多样的体验性活动,引导学生通过观察、比较、概括、迁移等思维活动,经历“直观(形成表象认识)—抽象(概括出本质特征、建构概念)—应用(解决、解释问题)”的过程,将相关知识建立联系,形成知识结构,
这样的设计改变了以往以具体事实记忆为主的教学,使学生在解决问题的过程中提升了认识能力,逐步加深了对大概念的理解。
(四)设计基于真实情境的评价方式,
考查学生对大概念的深层理解
由于素养是学生面对真实、复杂情境时解决问题的能力和表现出的品格,因此基于真实情境的评价成为核心素养评价的主要形式。其特点为:(1)真实情境,(2)聚焦学科核心素养以及支撑该素养的大概念,(3)富有挑战性的复杂任务。评价的形式可以是制作、项目、设计、课题、论文以及开放性测试题等。
例如,在考查学生对“生物进化”概念的理解时,教师设计了这样的情境和问题:
现代马的体形多为流线型,且可以快速奔跑。科学家找到了与现代马相似的动物骨骼化石并认为它们可能是现代马的祖先,表格中提供了三种化石和现代马的资料。

问题1:表格中的什么证据证明了现代马是从其他三种动物随时间演化而来的?
问题2:要想证明现代马是如何进化来的,科学家还需要做哪些研究?
问题3:下列关于进化论的四个描述,你认为哪一个最准确?
A.该理论不可信,因为不可能看到物种是怎样进化来的
B.进化论只适用于动物,不能应用于人类
C.进化论是迄今为止建立在广泛观察基础上的科学理论
D.进化论是得到了科学实验验证的理论
从这个测试题可以看出,该评价不偏重于具体的、零散的知识再现,而是让学生面对复杂的、富有挑战性的任务,考查他们对概念的理解程度以及利用证据做出解释的能力。要想解决问题,学生需要利用情境中的信息和学过的知识进行推理、论证,做出符合逻辑的回答。
同样是评价学生对“生物进化”概念的理解,我们通常的做法如下。
判断题:生物进化的观点被广泛接受,是因为有大量证据的支持。
填空题:按生物进化理论,生物的发展规律是:从(
)到(
),从(
)到( )。
两种评价方式的差别显而易见。我们通常的这种评价方式脱离了知识的生成和呈现情境,只能考查学生是否“记住”,并不能反映学生对概念的理解程度和思维过程。
基于真实情境的评价方式给教学的提示就是要聚焦对概念的深刻理解和对学生应用知识解决问题能力的培养,而不是具体知识点的简单记忆。只有这样才能让具体知识的学习更好地服务于学生学科核心素养的提升。
综上所述,学科知识是培养学科核心素养的基础和载体,但需要考虑什么样的知识最有助于学生学科核心素养的形成。事实和一般概念的价值有限,要使其变得真正富有意义,就必须将其纳入学科的知识结构中。以大概念为统摄,将事实、概念与学科中更具普适性的大概念建立关联,形成知识层级结构,既能帮助学生从本质上理解学科知识,提升思维水平,又有助于学生将知识结构化,而这种结构化的知识是实现知识向素养转化的关键。
来源:胡玉华.基于核心素养的学科大概念及其教学策略[J].基础教育课程,2021(12):13-21.